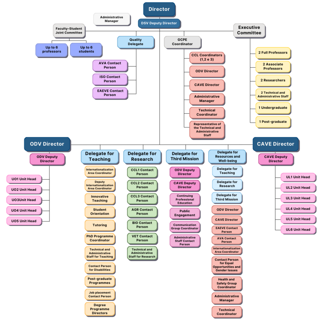
Organisational Structure The delegates with the committees coordinate and are in charge of the analysis and planning phase of the actions envisaged in the department’s strategic plan. The committees are composed exclusively of contact persons/coordinators, each with specific responsibilities. Delegate for Teaching Mazzei Maurizio Delegate for Research Meucci Valentina Delegate for Third Mission Sgorbini Micaela Delegate for Resources and Workplace Wellbeing Miragliotta Vincenzo Delegate for Quality Turchi Barbara Delegate for Equal Opportunities and gender Differences Benvenuti Maria Novella Regulations of the Department of Veterinary Science